支付
-
知网将制定完善国内首个《学术文献数据库价格管理办法》和《数字平台使用文字作品稿酬支付办法》
知网用户委员会完成换届,致力规范价格和稿酬机制 据“CNKI 知识资源”公众号消息,中国知网用户委员会于十一月完成换届。同方知网总经理张宏伟表示,知网将在用户委员会的指导下,制定并…
-
因市场环境变化,骏成科技终止收购新通达75%股份
骏成科技宣布终止重大资产重组计划。公司于12月6日发布公告,决定终止发行股份及支付现金购买江苏新通达电子科技股份有限公司75%股权的交易,并撤回相关申请文件。 此前,骏成科技计划通…
-
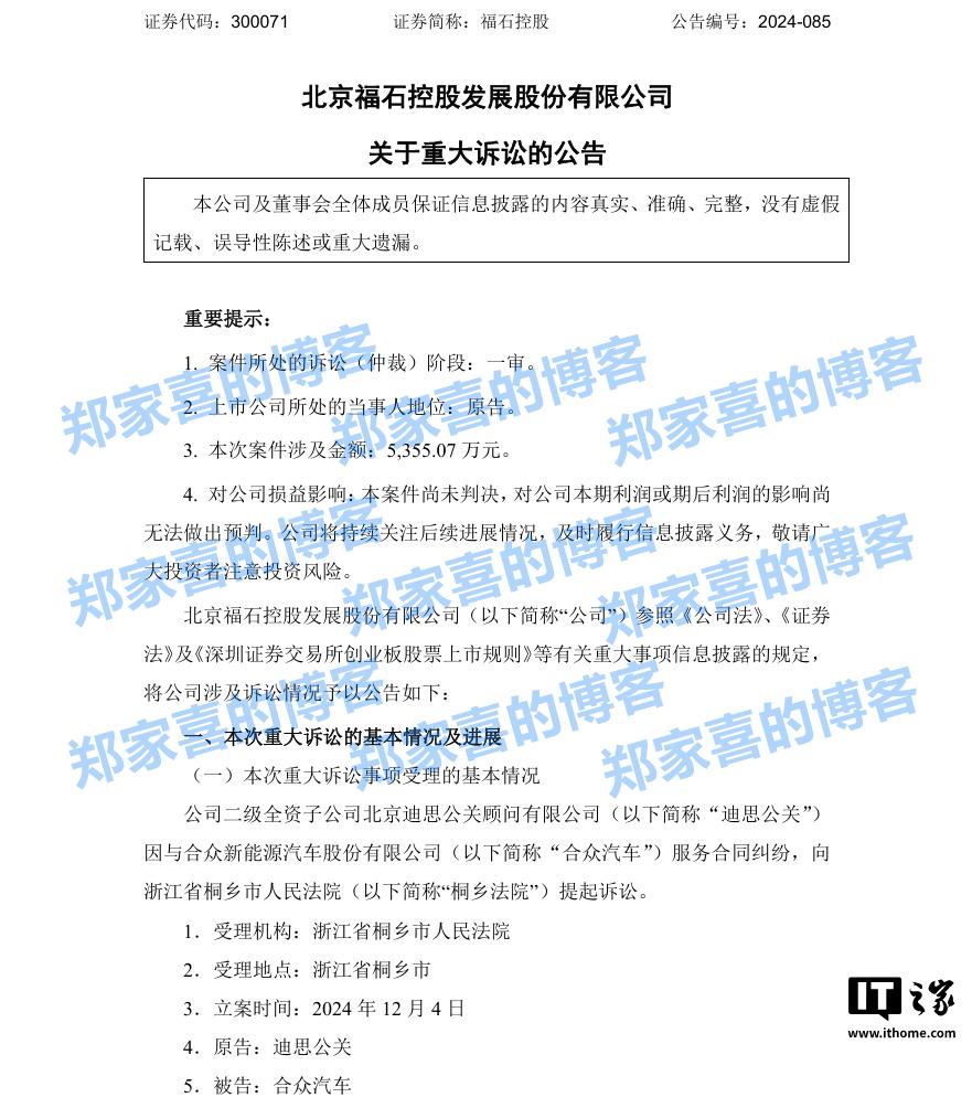
迪思公关起诉哪吒汽车母公司合众新能源,涉案金额 5355 万元
12月6日消息,福石控股旗下北京迪思公关顾问有限公司近日因服务合同纠纷,将合众新能源汽车股份有限公司(哪吒汽车母公司)告上浙江省桐乡市人民法院,索赔5355m o k ! + P …
-
豆包是不是免费
豆包并非免费,其成本涵盖原材料、加工、包装、运输和销售利润。但慈善组织或食品银行可能为有需要者免费提供豆包,但这些组织仍须负担豆包的成本。 豆包是不是免费? 否,豆包不是免费的。 …
-
支付宝上线“学生模式”:专属皮肤、校园卡片等
支付宝推出学生专属模式,为学生群体带来专属福利!12月2日消息,支付宝全新上线“学生模式”,用户只需在支付宝搜索栏输入“学生模式”即可开启。经测试,该模式支持本科、专科、硕士及博士…
-
快递“不告而投”现象频发,山东开出 118 张罚单
2024年12月2日消息,新修订的《快递市场管理办法》于今年3月1日正式实施,明确规定未经用户同意,擅自使用智能快件箱或快递服务站投递快件属于违规行为,情节严重者将面临万元以上罚款…
-
上海新阳:已完成海斯高科技股权转让,不再纳入公司合并报表范围
1. 根据上海新阳半导体材料股份有限公司的战略规划和经营发展的要求,为优化产业布局、资源配置和资产结构,上海新阳拟将所持控股子公司上海新阳海斯高科技材料有限公司全部 51I G I…
-
ADI第四季度营收24.43亿美元,业务发展势头强劲
: 财务业绩 ADI 于 11 月 26 日公布了截至 2024 年 11 月 2 日的第四季度和 2024 财年的财务业绩。 第四季度 营收为 24.43 亿美元,高于指导中点,…
-
法官驳回SEC因错过作证而对马斯克进行处罚的提议
1. 发生的事情:一名联邦法官驳回了美国证券交易委员会 (SEC) 对埃隆马斯克的制裁请求。该请求源于 SEC 在调查马斯克以 440 亿美元收购 Twitter(现称 X)期间跳…
-
全国首创手机 UWB 无感支付:星纪魅族与深圳通合作,云巴一号线过闸门不用掏手机
本站 11 月 22 日消息,星纪魅族今日官宣与深圳通联合研发的 uwb 无感安全支付技术方案开始试点应用,“全国首创手机 uwb 无感支付技术”。 这一技术目前已完成深圳云巴一号…
-
艾迈斯欧司朗扩大成本削减计划,影响超500名员工
尽管奥地利AMS-Osram(艾迈斯欧司朗)在2024年第三季度实现了盈利,但该公司表示仍计划“扩大”其“重建基地”成本削减计划,影响超过500名员工。AMS-Osram表示,“重…
-
乐道洗车服务正式上线:沿用蔚来标准,支持现金、积分支付
本站 11 月 18 日消息,乐道汽车今日宣布,乐道洗车服务正式上线,沿用蔚来洗车服务标准,提供多种洗车养护服务。 本站获悉,乐道洗车服务目前支持普洗、精洗、内饰养护、车n ! f…
-
支付宝回应服务异常:目前正在排查
本站 11 月 11 日消息,今天上午早些时候,多位本站小伙伴反馈支付宝出现服务异常,付款时显示“支付失败”“交易创建失败”“服务异常”等,“支付宝崩了”话题也登上微博热搜。 此`…
-
得邦照明Q3净利润为8049.54万元,同比下降28.9%
10月18日,得邦照明发布2024年前三季度业绩报告: 营收:1-9月实现营收 3,290,696,988.59 元,同比下降 9.66%。 净利润:归属于上市公司股东的净利润为 …
-
10 月 1~4 日入境中国游客支付宝消费金额同比增长约 120%
本站 10 月 7 日消息,据中国新闻网报道,今年国庆假期前四天(10 月 1~4 日),入境中国游客使用支付宝消费金额相比去年同期增长约 120%。除了“北上广深杭”等0 u &…
-
市场监管总局、国家数据局:选取 8 个试点城市开放信用监管数据
1. 移动支付平台开放信用监管数据试点 原因:移动支付平台不掌握个体工商户登记信息,导致开通收款码流程复杂、周期较长,影响境外来华人员支付便利性。 试点城市: 江苏` U 2 K苏…
-
有赞支付被罚 2787 万元:违规开展条码支付业务等
1. 罚单披露 中国人民银行北京分行于 9 月 12 日披露了 5 张支付机构罚单,分别处罚了以下五家支付机构: 北京度小满支付科技有限公司 北京高汇通商业管理有限公司(有赞支付)…
-
微信支付:新用户国际卡交易免收手续费额度首周增至每天 1000 元
微信支付外卡服务升级 免收国际卡交易手续费 微信支付表示,对 1000 元额度内的国际卡交易免收手续费,以丰富 “144 小时免签” 政策的便利性。 新人专…
-
滴滴称今年上半年垫付 1.29 亿元给司机,均为乘客未支付车费
本站 9 月 10 日消息,在滴滴第 15 期“有问必答”中,滴滴出行称今年上半年,滴滴已垫付 1.29 亿元给司机,均为乘客尚未支付的网约车车费。 图源:滴滴官网据本站了解,滴滴…
-
淘特接入微信支付?客服回应:已经开放很长时间
本站 8 月 20 日消息,北京商报发现,淘宝特价版 app(淘特)现已支持微信支付,正式版 app 在结账时便会出现支付宝、微信支付、找朋友帮忙付三种方式P t H可选~ u o…
-
友价T5商城源码交易系统易支付通用接口插件支持支付宝、微信、USDT
友价T5商城源码交易系统易支付通用接口插件支持支付宝、微信、USDT
-
支付宝理赔系统/支付宝在线保险理赔源码
一款支付宝理赔系统,每个用户可单独设置客服跟理赔选项内容
-
usdt跑分系统/usdt支付/otc接单/一键买币
usdt跑分系统/usdt支付/otc接单/一键买币
-
支付宝转卡系统/银行卡通知监控/易语言监控
本套源码后台:tp5+mysql
