ai
-
智芯微“一种负压产生电路及直流电源、电子设备”专利公布
天眼查显示,北京智芯微电子科技有限公司“一种负压产生电路及直流电源、电子设备”专利公布,申请公布日为2024年9月24日,申请公布号为cn118694170a。 本发明公开了一种负…
-
高盟新材第三季度净利润2582.32万元,同比增加5.66%
10月17日,高盟新材发布2024年第三季度报告: 营收微降,净利小幅增长 报告期内,高盟新材实现营业收入275,741,079.74元,同比下降0.67%;归属于上市公司股东的净…
-
新洋丰Q3净利润3.75亿元,同比增加24.88%
10月17日,新洋丰发布2024年第三季度报告称,报告期内营业收入3,948,200,838.07元,同比增加2.92%;归属于上市公司股东的净利润375,192,304.47元,…
-
达瑞电子Q3净利润7674.97万元,同比增加153.97%
10月17日,达瑞电子发布2024年第三季度报告: 营业收入为674,579,638.97元,同比增长87.35%。 归属于上市公司股东的净利润为76,749,760.51元,同比…
-
璞泰来Q3净利润3.81亿元,同比增加17.31%
1. 2024年第三季度财报 璞泰来发布2024年第三季度报告,营业收入为3,508,516,037.66元,同比减少9.62%。归属于上市公司股东的净利润为380,692,663…
-
台积电Q3净利润3252.6亿元新台币 同比暴增54.2%
1. 台积电宣布 2024 年第三季度营收达到 7596.9 亿新台币,创下历史新高。 2. 第三季度净利润为 3252.6 亿新台币,每股摊薄收益为 12.54 元新台币(每股 …
-
从游戏行业经验看AI在游戏上的应用
AI在游戏行业中的应用 1. 游戏设计 智能NPC:AI赋予NPC更智能的行为,包括自然语言互动、复杂情感表达和逼真的社交行为。 动态内容生成:AI生成游戏内容,如地图、关卡和剧情…
-
颀中科技Q3净利润大幅下降45.92%
10月16日晚,颀中科技发布三季度业绩公告,数据显示如下: 营收: 前三季度营收约14.35亿元,同比增长25.11%。 净利润: 归属于上市公司股东的净利润约2.28亿元,同比减…
-
化学空间导航仪:流生成式AI引导分子属性控制
作者 | 康奈尔大学魏光浩 编辑 |ScienceAI 分子设计是药物发现和材料科学中的一个核心挑战。目前,潜在可行的药物类小分子化合物的数量估计在10^23到10^60之间l ]…
-
北汽蓝谷子公司9月销量为1.58万辆,今年累销同比增长23.92%
10月8日,北汽蓝谷发布2024年9月份子公司产销快报。数据显示,北京新能源汽车股份有限公司在9月份的产量和销量均实现了显著增长。 产量 9月份,北京新能源汽车股份有限公司的产量达…
-
广州始发 “南航快线” 人工柜台值机截载时间由 40 分钟缩短至 30 分钟
本站 10 月 11 日消息,中国南方航空昨日宣布,自 10 月 10 日起,将广州始发的所有“南航快线”国内航班的值机截载时间由原来的航班起飞前 40 分钟缩短至 30 分钟,意…
-
什么是游戏AI
1. 游戏AI 游戏AI(Game Artificial Intelligence)是电子游戏中采用的 AI 技术,它赋予非玩家角色(NPC)、敌人、队友和其他虚拟实体类似于人类玩…
-
vivo 宣布开放无障碍产品安卓公版,全栈 AI 能力免费用
本站 10 月 10 日消息,在今日的 2024 vivo 开发者大会上,vivo 公布了在无障碍方面的最新进展。 vivo「手语翻译官」升级了手语学习功能,用户可以用它自由学习手…
-
OpenAI 请求法院驳回马斯克对该公司的诉讼,称其属于骚扰行为
本站 10 月 9 日消息,两个月前,马斯克对 OpenAI提起诉讼,指责该公司放弃了开发开放式人工智能平台以“造福人类”的最初使命,转而追求利润最大化。当地时间 10 月 9 日…
-
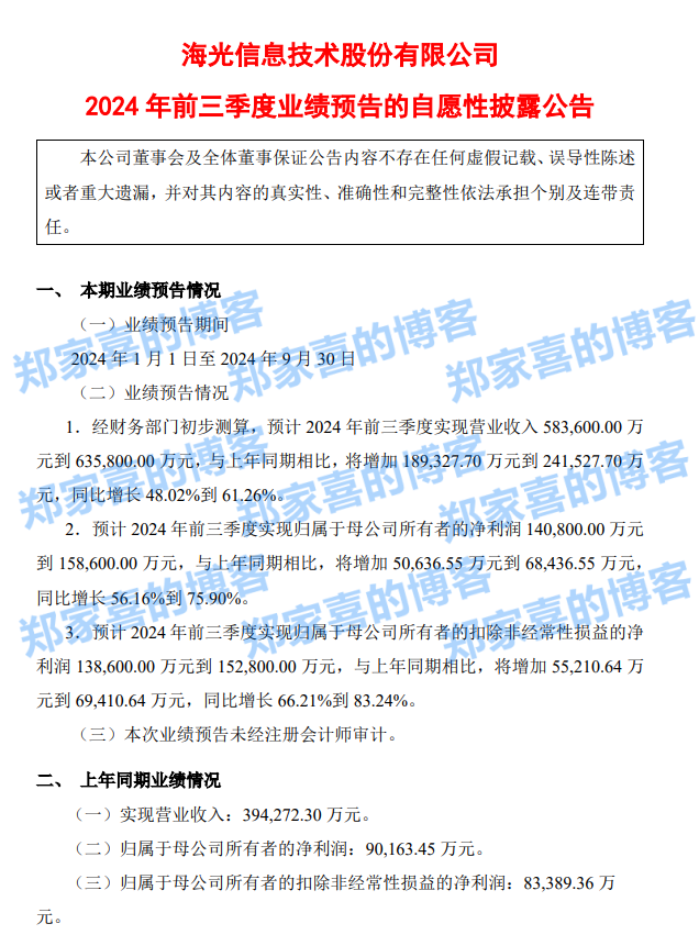
海光信息前三季度净利润 14.08~15.86 亿元,同比预增 56.16~75.9%
本站 10 月 10 日消息,海光信息发布公告,预计公司 2024 年前三季度营业收入为 58.36~63.58 亿元,同比增长 48.02% 到 61.26%;归母净利润 14.…
-
宇通客车9月销售新车3788辆,中型车销量同比增长47.85%
10月9日,宇通客车发布2024年9月份产销快报称,该月生产汽车3,878辆,同比增长13.82%,今年累计生产汽车31,927辆,同比增长18.23%。 其中, 大型车9月生产R…
-
同为股份前三季度预盈1.35亿元-1.6亿元,同比增长51.63%-79.71%
同为股份发布2024年前三季度业绩预告 1-9月业绩: 预计归属于上市公司股东的净利润:13500万元-16000万元,同比增长51.63%-79.71% 预计归属于上市公司股东的…
-
商务部:中方一贯反对滥用贸易救济措施 敦促欧方立即纠正错误做法
1. 商务部回应中欧贸易救济争端 2. 欧盟对中国白兰地反倾销措施提出申诉 中国商务部新闻发言人表示,中国对欧盟白兰地采取的反倾销措施是根据国内产业申请依法发起的正当贸易救济措施,…
-
大连一架直升机损毁,官方通报系驾驶员操作不当致 2 人轻伤、现场火势已扑灭
本站 10 月 9 日消息,辽宁大连金普新区应急管理局今天发布情况通报,称一架执行季节性航空护林任务的直升机于地面行驶过程中损毁,造成 2 人轻伤。feny( o \ 4 9 S …
-
游戏AI的主要实现方式
有限状态机 (FSM) FSM 是游戏 AI 中最基本的实现方式之一。它将角色行为抽象为不同的状态,根据触发条件在状态间切换。例如,战斗游戏中敌人的状态可能包括巡逻、警戒、X u …
-
宋紫薇确认已从理想汽车离职,希望去探索AI智能硬件赛道
10月8日,网红产品经理宋紫薇被曝从理想汽车离职的消息引发网络热议。今日,宋紫薇发文确认已从理想汽车离职,并透露将探索ai智能硬件赛道。 1. 宋紫薇称,创业一直是她心里一颗种子,…
-
电池制造商Northvolt 开始重组,主工厂负责人将辞职
1. 瑞典电池制造商 Northvolt 周三宣布,其主要工厂负责人 Mark Duchesne 将立即辞职。 Duchesne 自 2023 年中期以来一直担任 Northvol…
-
波音 2024 年前三季度交付 291 架飞机:同比下滑 21.56%,罢工影响雪上加霜
本站 10 月 9 日消息,波音公司(Boeing)昨日公布了 2024 年第三季度其商业和国防业务的主要项目交付情况。 波音第三季度向客户交付 116 架飞机,其中包括 92 架…
-
力帆科技9月销量为4636辆,同比增长22.29%
10月8日,力帆科技发布2024年9月份的产销快报。报告显示,尽管新能源汽车产量同比有所下降,但销量却实现了显著增长。 新能源汽车 9月产量:398辆,同比下降62.c m \ g…
