产品
-
TCL华星CEO赵军:OLED在电视市场普及的可能性正在下降
中国显示器面板制造商TCL华星光电CEO赵军表示,OLED面板在电视市场更广泛普及的可能性正在下降。赵军在上周于广州举行的DTC2024上表示,虽然OLED面板被认为是一款好产品,…
-
原 360 借条运营方奇富科技 Q3 净利润 17.99 亿元,同比增加 58.11%
奇富科技(原 360 数科)公布 2024 年三季报,实现: 净收入总额为 43.702 亿元,较去年同期增长 2.1%。 净利润为 17.99 亿元,同比增长 58.11%。 公…
-
荣耀高管:荣耀 300 将有档位最薄直屏设计
本站 11 月 20 日消息,就在刚刚,荣耀中国区 cmo 姜海荣再次透露了荣耀 300 新机的一些信息。有网友在姜海荣微博留言,称很喜欢 magic7 的直屏设计,并问到荣耀 3…
-
艾迈斯欧司朗扩大成本削减计划,影响超500名员工
尽管奥地利AMS-Osram(艾迈斯欧司朗)在2024年第三季度实现了盈利,但该公司表示仍计划“扩大”其“重建基地”成本削减计划,影响超过500名员工。AMS-Osram表示,“重…
-
鼎龙股份:公司先进封装材料-临时键合胶产品首获订单
11月19日,鼎龙股份发布公告称,公司先进封装材料-临时键合胶产品于近期首次收到国内某主流晶圆厂客户的采购订单,此前该产品型号以海外进口为主。这是继今年6月公司半导体封装PI产品获…
-
申通、圆通、韵达发布 10 月简报:快递业务量、收入均同比增长,单票收入均下降
本站 11 月 19 日消息,申通、圆通、韵达多家快递公司今日公布 10 月经营简报。申通快递快递服务业务收入 44.26 亿元,同比增长 24.86%完成业务量 21.86 亿票…
-
维信诺拟61亿元收购合肥维信诺40.9%股权
11月19日,维信诺发布公告称,公司拟通过发行股份及支付现金的方式,购买合肥维信诺科技有限公司40.9%的股权,并募集配套资金。交易对价为61亿元,其中现金对价16.4亿元,股份对…
-
加码锂电池负极材料布局,融捷股份拟投资1亿元设立子公司
11月19日,融捷股份发布公告称,公司根据战略规划和经营发展的需要,为进一步打通锂电材料上下游产业链,充分发挥产业链协同优势,拟投资10,000万元设立全资子公司兰州融捷材料科技有…
-
崇达技术:公司目前整体产能利用率约87%
近日,崇达技术在投资者互动平台表示,公司2021年5月珠海崇达一厂的第一条产线投产,2022年第四季度珠海崇达一厂的第二条产线通产,主要生产光电、汽车、电脑类等PCB产品,两条产线…
-
依顿电子:70万平方米/年多层印刷线路板项目产能基本满产
近日,依顿电子在接受机构调研时表示,公司募投项目“年产70万平方米多层印刷线路板项目”已按计划结项,目前产能基本满产;除现有老工厂及新工厂一期项目产能外,公司新工厂二期项目及泰国子…
-
将退出国产?英菲尼迪紧急辟谣
近日,有媒体报道称,英菲尼迪品牌或将退出国产,东风日产将不再生产英菲尼迪品牌车型。对此,英菲尼迪品牌工作人员表示:此消息不实,为网上自媒体捕风捉影的假新闻,对品牌造成了较严重的负面…
-
三星显示发起的针对 17 家手机维修屏厂商的 337 调查初裁“折戟”:裁定不违规
: 根据 Wit Display 报道,美国国际贸易委员会(ITC)对韩国三星显示有限公司(以下简称三星显示)发起的关于有机发光二极管(OLED)专利的 337 调查已公布初裁结果…
-
TrendForce:2024Q3 全球电视品牌出货量 5233 万台,环比增 9.6%、同比增 0.5%
本站 11 月 19 日消息,trendforce 集邦咨询最新调查数据显示,2024 年第三季全球电视品牌出货量达 5,233 万台,环比增长 9.6%、同比增长 0.5%。 由…
-
三星大幅削减绩效奖金,恐造成半导体研究人员流失
三星电子最近决定将其半导体研究所的人员调往各个业务部门,这一举措引发了人们对潜在人才流失的担忧,因为此举可能导致受影响的研究人员的绩效奖金大幅减少。三星此次重组涉及将研究人员重新分…
-
爱德万诚邀您相聚湾芯展 (SEMiBAY)
semibay湾芯展将于2024年10月16至18日盛大开幕。爱德万测试作为重要参展商之一,将在湾芯展上展示v93000 exa scale、memory 测试系统、power d…
-
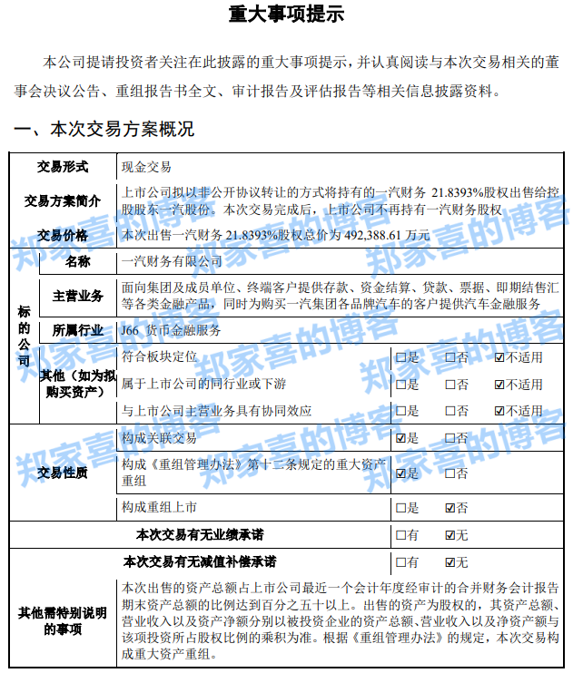
一汽解放:拟49.24亿元出售一汽财务21.8393%股权
11月18日,一汽解放发布公告称,公司拟以非公开协议转让的方式将持有的一汽财务21.8393%股权出售给控股股东一汽股份,交易总价为492,388.61万元h C I 9 f ? …
-
一汽解放:拟 49.24 亿元出售一汽财务 21.8393% 股权
一汽解放于 11 月 19 日宣布,将通过非公开协议转让,将持有的 21.8393% 一汽财务股权出售给控股股东一汽股份。交易总额为 492388.61 万元,交易完成后,一汽解放…
-
全球首条 GWh 级新型固态电池产线落地安徽芜湖
本站 11 月 19 日消息,安徽安瓦新能源公司宣布其新型固态电池生产线已于 11 月 18 日上午正式落户芜湖,新型固态电池全面冲刺量产。据介绍,此次落地的首条生产线设计产能 1…
-
连获 7 张全球医疗器械认证! 华为 WATCH D2 官宣首发支持动态血压监测
相关数据显示,我国当前高血压患者人数已达到 2.7 亿人。尤其是近年来,高血压的患病率持续上升,患者基数庞大,中青年人群的患病率更是显著增加,但是我国 18 岁及以上居民中的高血压…
-
小米卢伟冰:第四季度供应链价格会出现下滑,手机毛利率表现会更好
本站 11 月 18 日消息,小米集团总裁、手机部总裁及小米品牌总经理卢伟冰今日在业绩会上透露,三季度小米手机业务出现波动。造成这一波动的主要原因包括三季度内存价格上涨和产品发布周…
-
超声波指纹市场发展迅速,光学龙头欧菲光或将受益
编者按:本文发布于解码财报,集微网经授权转载。 欧菲光披露 2023 年三季报,前三季度营收 144.72 亿元,同比增长 33.76%;归母净利润 4,711.92 万元,同比增…
-
TCL 李东生:目前还没有哪样技术能在大屏显示上取代 LCD
: TCL创始人兼董事长李东生于11月16日央视《对话》节目中,就TCL华星光电技术有限公司(简称TCL华星)近期收购LG Display(乐金显示,以下简称LGD)广州液晶面板厂…
-
深天马A:目前下游OLED手机显示产品需求稳定
近日,深天马A在接受机构调研时表示,目前,公司下游OLED手机显示产品需求稳定,两条柔性OLED产线保持良好稼动率,积极支持多品牌客户旗舰机型开案和量产。前三季度,深天马AOLED…
-
TCL华星宣布印刷OLED产线正式量产
11月16日,2024年TCL华星全球显示生态大会(DTC2024)开幕。 TCL华星宣布印刷OLED正式量产,并发布全新技术品牌——APEX,展示了前沿显示方案、生态建设及全球战…
