最新
-
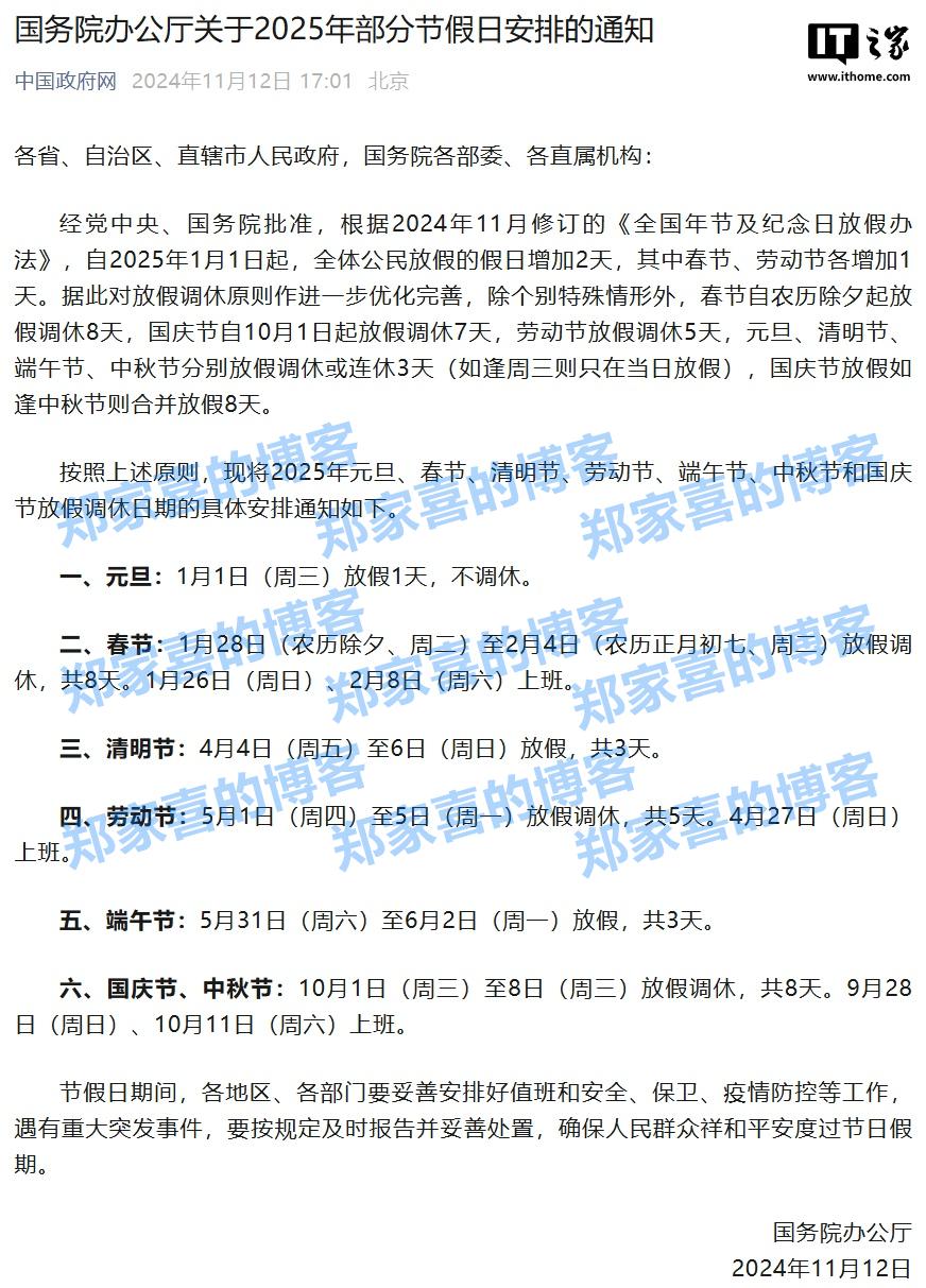
2025 年部分节假日安排公布:全体公民假日增加 2 天,调休后上班一般不超 6 天
本站 11 月 12 日消息,国务院办公厅今日发布关于 2025 年部分节假日安排的通知,根据 2024 年 11 月修订的《全国年节及纪念日放假办法》,自 2025 年 1 月 …
-
蓝思科技第三季度业绩显著增长,营收同比增长27.37%
10月20日,蓝思科技(300433)最新发布的第三季度报告显示,公司业绩显著增长。该季度内,公司实现营业收入173.6亿元,同比增长27.37%;净利润达15.1亿] \ 6 […
-
三星Galaxy S25 Ultra将于明年1月发布
据外媒gsmarena报道,三星电子预计将于2025年1月正式发布其下一代旗舰智能手机——galaxy s25 ultra。根据知名爆料人ice universe的最新消息,这款手…
-
台积电Q3营收7597亿元新台币 创历史新高
台积电10月9日公布最新财报,9月营收达2518.73亿元新台币(单位下同),月增0.4%,年增39.6%,为历年次高且为历年同期新高,主要受惠5nm及3nm先进制程订单持续满载。…
-
OpenAI 请求法院驳回马斯克对该公司的诉讼,称其属于骚扰行为
本站 10 月 9 日消息,两个月前,马斯克对 OpenAI提起诉讼,指责该公司放弃了开发开放式人工智能平台以“造福人类”的最初使命,转而追求利润最大化。当地时间 10 月 9 日…
-
2024 年全球最新一批 22 家“灯塔工厂”发布:13 家位于中国,含美的洗衣机、青岛啤酒等
1. 世界经济论坛于 2023 年 10 月 8 日公布了最新一批“灯塔工厂”名单,其中有 22 家制造企业加入全球网络。 2. 值得注意的是,本次入选的 13 家中国工厂占p R…
-
谈判陷入僵局,波音撤回给罢工工人加薪 30% 的提议
本站 10 月 10 日消息,据 bbc 报道,美国航空巨头波音公司称,由于与工会代表的谈判陷入僵局,已撤回对罢工工人的加薪提议。波音指责工会没有认真考虑其提议。 图源 Pexel…
-
韩国作家韩江获得 2024 诺贝尔文学奖
本站 10 月 10 日消息,2024 年诺贝尔文学奖授予韩国作家韩江,“以表彰她用强烈的诗意散文直面历史创伤,揭示人类生命的脆弱”。 重写后的文字内容: 韩江,19` Z S L…
-
中国东航第 8 架 C919 交付入列,准备执飞国庆商业航班
本站 9 月 30 日消息,今日 16 时 35 分,最新一架国产 c919 客机执行 mu2999 调机航班,从上海浦东国际机场飞抵上海虹桥国际机场,正式加入东航机队。按计划,该…
-
迪士尼宣布未来 4K 蓝光发行影片将支持杜比视界 HDR,包括《死侍与金刚狼》《异形:夺命舰》
本站 9 月 30 日消息,据《福布斯》报道,迪士尼未来的 4k 蓝光发行版影片大部分都将采用最新的杜比视界 hdr 格式。迪士尼已宣布《死侍与金刚狼》将于 10 月 22 日发行…
-
中国电信 8 月 5G 套餐用户数近 3.43 亿户,当月净增 314 万户
本站 9 月 20 日消息,中国电信今日公布了最新的 2024 年 8 月主要运营数据,本站汇总如下:移动用户总数达到 42074 万户,当月净增 168 万户,当年累计净增 12…
-
百度地图发布北斗高精车道级导航 3.0,覆盖全国超 4.1 万城乡镇
本站 9 月 11 日消息,百度地图今日发布北斗高精车道级导航 3.0,号称“去哪都能开”。 用户升级至百度地图最新版,无需设置,该功能自动开启,V20 车机同享m 0 H ` h…
-
Counterpoint 最新数据:荣耀贡献欧洲大折叠销量增长的 70%
本站 9 月 5 日消息,来自市场调查机构 counterpoint research 数据显示,2024 年第 2 季度全球折叠屏手机出货量同比增长 48%,中国继续引领全球折叠…
-
立讯精密 2024 上半年净利润 53.96 亿元,同比增长 23.89%
本站 8 月 23 日消息,立讯精密刚刚发布了最新的 2024 半年报,本站汇总亮点如下:营收 1035.98 亿元,同比增长 5.74%,企业合并增加及产品出货增加。归母净利润 …
-
Aesop伊索特别呈献:最新年度季节礼盒系列
Aesop伊索特别呈献:最新年度季节礼盒系列
-
2024北京联合丽格第一医疗美容医院 第六届激光研习班成功举办
2024北京联合丽格第一医疗美容医院 第六届激光研习班成功举办
-
最新伪装虚拟账号销售授权盗u系统源码,秒u源码,盗USDT源码,发卡盗U源码
2024最新伪装虚拟账号销售授权盗u系统源码,秒u源码,盗USDT源码,发卡盗U源码
-
护肤界的凉茶:科颜氏金盏花家族最新成员入驻 精华爆水霜评测
导语:春夏季容易上火,我们总用凉茶来解渴,其实肌肤也是需要时不时地“降温”。今天编辑为大家带来科颜氏金盏花家族的新成员——精华爆水霜以及老朋友金盏花爽肤水,让大家领略一下护肤界…
-
瘦身新习惯 如何减掉内脏脂肪?
文章来源:健康与美容
-
【商业资源】最新版皇冠体育系统源码/世界杯足球信用盘口
世界杯足球信用盘口,无需买分抽水,自营模式,可改注单。
-
【商业资源】最新安卓手机远程控制/一键解锁/键盘记录/可注入任何APP应用/抹机格式化
2023年最新盗U黑科技,所有冷钱包可盗!所有交易所可盗!最简单直接,最粗暴,黑客“盗U”抢钱技术
-
2023最新假钱包系统/获取助记词钱包/IM/TP假钱包
此套系统是别人全新二开的假钱包系统
-
NFT交易市场 艺术品交易商城,最新带盲盒玩法,支持h5和app
NFT交易市场 艺术品交易商城,最新带盲盒玩法,支持h5和app
-
最新WXB区块链挖矿系统云矿机系统合约系统完美K线服务器打包完美运营
最新WXB区块链挖矿系统云矿机系统合约系统完美K线服务器打包完美运营
